|
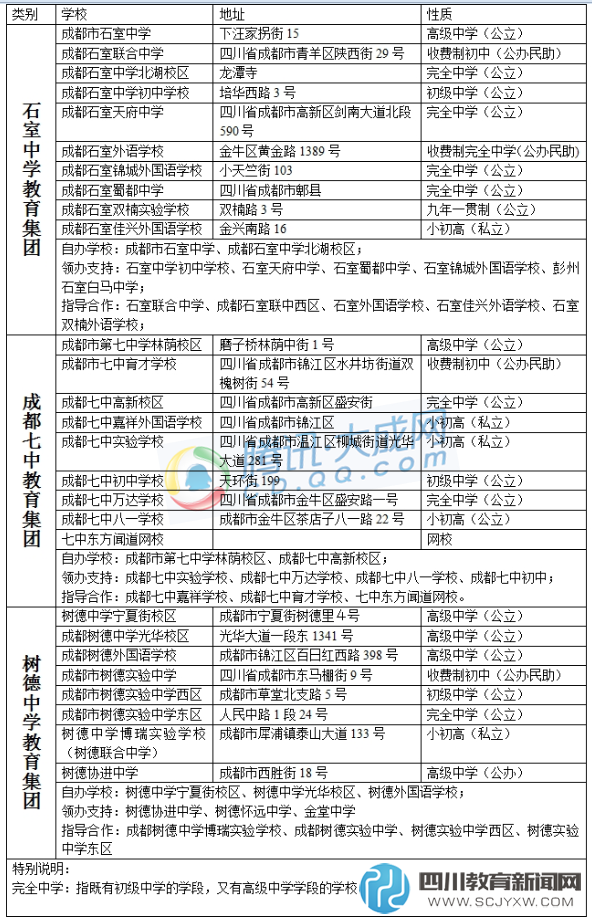
“四七九”作为成都中学的一面旗帜,每年小升初,家长们都情有独钟。但“四七九”各自都有一批成员学校,其他相关学校跟“四七九”又是什么关系?家长可能理不清它们的关系。本文来盘点一下成都“四七九”学校的成员,帮助家长了解成都“四七九”的“家族谱”,更好的填报学校。
|
|
“四七九”作为成都中学的一面旗帜,每年小升初,家长们都情有独钟。但“四七九”各自都有一批成员学校,其他相关学校跟“四七九”又是什么关系?家长可能理不清它们的关系。本文来盘点一下成都“四七九”学校的成员,帮助家长了解成都“四七九”的“家族谱”,更好的填报学校。
|
热度:10120℃
成都小升初 哪些证书最能派上用场热度:6701℃
成都七中八一学校万圣节开启环球之热度:6663℃
成都市武侯实验中学全校师生国旗下热度:5186℃
网曝成都四七九“三校七区”将独立热度:2791℃
明年小升初 成都 “四、七、九”学热度:2244℃
2016成都小升初名校排行 七中育才位列热度:2032℃
四七九初中哪家更牛?请看近年中考热度:1147℃
班规:迟到等罚款5-30元 内江一中领热度:1145℃