教学设计正在经历一场静默而深刻的转向:开端那些模糊的文字,化为课堂上清晰可循的成长足迹;教师从知识的讲述者,蜕变为学生学习历程的体系架构师。在这场“教学设计重构工作坊”里,四川天府新区安公小学、华中附校、华阳中学、香山中学(四河校区)的教育者们正在亲历着真实的转变。
“如果教学是一场即兴演出,你的课堂此刻正上演哪一幕?”工作坊伊始,一场名为“一句话剧场”的轻量破冰游戏,拉开了深度对话的序幕。在李昌烊老师的引导下,老师们用一句话描绘着自己当下最真切的教学现场。

“一场热闹的小组讨论后,提问时却一片沉默。”“讲了三遍的题,作业本上还是同样的错误。”“学生眼睛发亮的那一刻,是我最想定格的教学瞬间。”短短几句话,未曾修饰,却迅速勾勒出真实课堂的复杂图景——那里有困惑,有挫败,也有不容忽视的微光。笑声与叹息在空气中轻轻碰撞,一种基于共同体验的联结悄然建立。




破题:目标为何要重构?
“教学设计重构工作坊”由主理人严兰主持,各年级级部长、学科教研组长与骨干教师齐聚一堂,共同面对一个教学现场的真问题:“为什么课堂很热闹,学生却好像没学会?”

严兰带领老师们走进两份熟悉的“教学目标”——一份写着“引导学生学习”,另一份写着“学生能够理解”。她轻轻追问:“如果目标是‘理解’,我们如何看见‘理解’发生?”教师们陷入沉思。便利贴上迅速写满了困惑:“目标太虚,学生不会迁移”“评价测不出真实能力”“目标、活动、评价,总是各走各的路”……问题浮出水面,正意味着改变的起点已经锚定。重构,不是为了推翻过去,而是为了让学习真正被看见、被牵引、被实现。





清晰架构:三大系统,重塑目标逻辑?
如何将模糊的目标转化为可操作的成长坐标系?工作坊引入了教育目标新分类学的“三大系统”框架,并以“计划一次寒假旅行”生动类比:
自我系统(为什么学?)——如同旅行的初衷:“我想放松,我想陪伴家人,我想看见更大的世界。”
元认知系统(怎么学?)——如同旅行的规划:“我要查天气、定行程、备物资,过程中随时调整。”
认知系统(学到什么?)——如同旅行的具体行动:“我会拍照、看地图、写游记、与人交流。”



三个系统,如呼吸般自然衔接,共同构成一个完整的学习节律。教师们恍然大悟:原来教学目标不应只是“认知系统”的独舞,而应是三个系统的合奏。
任务落地:在工具中让思维可见
理论的生命在于实践。工作坊的核心,是一场接一场“手脑并用”的思维接力。

·任务一:目标体检——识别“红灯指标”
教师们拿出自己的教案,手持《学习目标体检单》,像医生一样诊断目标:动词是否可观察?是否有证据产出?是否有策略指引?是否与评价一致?
“理解”“体会”“掌握”……这些熟悉的词,在体检单前显露出“不可观测”的模糊性。组内互诊时,批注与提问交织:“这个目标学生怎么证明?”“这个动词可以换成‘列举’或‘解释’吗?”

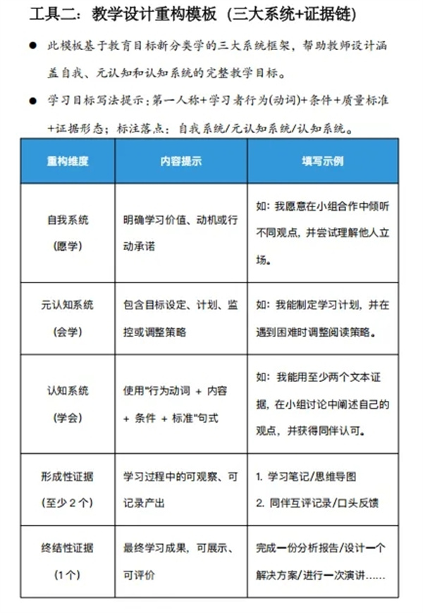
·任务二 :目标重构——用“我能”句式重塑学习承诺
借助《教学设计重构模板》,教师们将“红灯目标”转化为清晰可评的成长承诺:
自我系统:“我愿意在小组中倾听不同观点,并尝试理解他人立场。”
元认知系统:“我能制定阅读计划,并在遇到困难时调整策略。”
认知系统:“我能用至少两个文本证据,在讨论中阐述观点。”

·任务三:证据链设计——让学习过程有迹可循
目标清晰之后,如何验证?“证据链”成为关键设计。教师们为重构的目标设计形成性证据与终结性证据。配合《学评一致性自查表》,教师们反复校准目标、活动与评价的一致性,确保教学闭环完整而有力。

现场转化:从“知道”到“做到”的教师叙事
理论的洗礼,终须落于实践的土壤。在成果分享环节,各组展示了从“模糊目标”到“清晰坐标”的重构历程。
英语组将“熟练使用句型”具象为“在真实情境对话中完成交流” 。数学组则设计了“偏差监控卡”,让学生记录解题过程中的思路调整。语文组以课文《慈母情深》为例,将“理解作者情感”转化为“描写‘鼻子一酸’的经历”。





一份份带着思维温度的教学设计,成为工作坊最真实的产出。而教师们的反思,则勾勒出从“教”到“学”的系统转身:“以前写目标,像是在完成教案的‘标配’;现在写目标,是在设计学生的‘学习剧本’。”
目标:是教育者的系统思维
最后,校长陈成给予老师们鼓励与指引。教师不是在单纯地“改教案”,而是在重新理解“学习是怎样发生的”。学习目标设定,不是教师要完成的教学任务,而是学生要经历的学习旅程。当老师用“三大系统”去设计,用工具去支撑,用证据去追踪——就不再只是在“讲课”,而是在为每个学生铺设一条可达成的成长路径。这背后,是一种教育信念的转变:从关注“我教了什么”,到关注“学生学会了什么”。教学设计重构,本质上是一次教师的专业觉醒。

尾声:改变,从一张重构单开始
工作坊结束,教师们带走的,不是一份完美教案,而是一套可用的工具、一个清晰的框架,和一份“重构真实课堂”的实践任务。教学设计重构,从来不是为了追求形式上的“规范”,而是为了让学习真实发生、让成长清晰可见。而改变,已然从这场关于“目标”的深度对话中,悄然启程。(黄小林 通讯员 严兰 王雯欣)
从“写目标”到“牵引真实学习”,安公小学,携手各校同仁,深耕教学设计重构







