12月23日,记者获悉,市住建局、市民政局联合印发《成都市具有重要地理方位意义的住宅区、楼宇名称批准管理办法》(以下简称《管理办法》),明确批准要求、命名批准程序、更名批准程序、监督管理等,推进成都市具有重要地理方位意义的住宅区、楼宇的“命名、更名”审批行政许可标准化、规范化、便利化。
《管理办法》详细规定了住宅区、楼宇命名的禁止性、限制性要求,是规范命名行为的核心内容,主要包括:
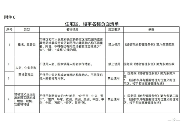
政治与文化底线:严禁使用损害国家主权、民族尊严、民族团结、宗教和睦、社会稳定以及违背公序良俗的词语。
名称来源限制:禁止使用人名、外国地名及其简称;禁止使用具有特定政治色彩的词语、帝王称谓、官衔、职位等词语;原则上不得使用企业名称、商标名称,防止变相广告和侵权。
禁用夸张用语:禁止使用“万国”“宇宙”“天下”“中央”“欧洲”等刻意夸大的词语。一般不得使用“中国”“中华”“全国”“国际”“世界”等词语,确需使用的应有充分理由并严格审核。
外文使用规范:原则上不得使用外文音译命名。确有必要使用时,需说明原因,并确保外文原意健康、中文名称无不良含义且不产生歧义。
专有名称保护:使用如“世博”“奥林匹克”等国家明令保护的标语、文字,必须事先取得主管部门的书面同意。
地域指向要求:冠以本市行政区划名或区片名的,其实际位置应在该区域范围内。
避免重名同音:规定在市辖区、市政府确定的特定区域或其他县级行政区划范围内,住宅区、楼宇名称不得重名、同音,并禁止通过简单增减“大”、“新”、“成都”等字词制造名称混淆。
通名使用规范:禁用通名,不宜使用行政区划通名(如国、州、镇)、其他地名类别通名(如海、港、湾)以及易产生歧义的通名(如门、世家、庄园);禁止重叠,通名不得重叠使用,如“某某花园广场”;用字规范,名称必须使用规范汉字,避免生僻字,禁用繁体字、异体字、自造字、阿拉伯数字和标点符号;推行负面清单,明确建立住宅区、楼宇命名、更名负面清单制度,对清单内的名称禁止或限制使用。清单外的名称也需符合含义明确、健康、名实相符的原则。
同时,《管理办法》第七条鼓励采用反映历史文化内涵、深具地域特色的名称,并提出了尊重历史事实、突出文化特色、注重语言美感、避免过度商业化等具体要求,引导命名向内涵化、品质化发展。
哪些项目可申请命名或更名?《管理办法》指出,命名针对新建项目,需办理预售许可的,应在取得土地使用许可和建设工程规划许可证后、办理预售许可前申报;无需预售许可的,应在取得前述许可后、竣工验收备案前申报。名称批准文件是办理预售许可或竣工验收备案的要件之一。已建成未命名的项目,符合条件者可申请命名。
更名则明确了三种可申请的情形:
一是项目建设施工前或施工中开发建设主体变更;
二是已建成项目所有权发生整体转移;
三是已建成项目经法定比例的业主共同决定(第十七条)。
其中业主共同决定更名,需满足《民法典》规定的“双三分之二参与、双四分之三同意”的业主表决条件,体现了对业主自治权利的尊重。
申请途径上,可通过成都政务服务网或天府市民云相应入口线上提交申请。住建主管部门在1个工作日内完成材料初审。初审通过后,通过系统推送征求同级民政部门意见。民政部门应在收到后1个工作日内反馈意见。住建部门在收到民政部门意见后2个工作日内完成审核,并在1个工作日内作出批准决定。







住宅区、楼宇名称负面清单
小区名称







